每月1000元!董明珠给员工逆势加薪,换届选举临近是否巧合?

别人家的公司!格力电器又全员涨薪,总金额达10亿元
来源:中国证券报
刚刚过去的2018年在不少人眼里是近几年最困难的一年,降薪甚至裁员的新闻时有传出,在资本寒冬之下,即便是曾经的“香饽饽”保代、分析师等职业也“金领”不再,遭遇降薪甚至裁员。
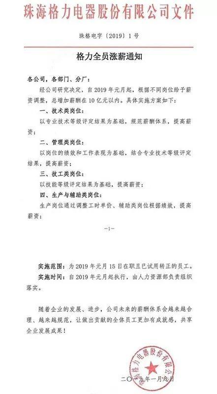
然而别人家的公司格力电器又亮了。1月8日晚,格力电器2019年“一号文”刷爆朋友圈,《格力全员涨薪通知》(珠格电字〔2019〕1号)显示,自2019年元月起,格力电器根据不同岗位给予员工薪资调整,总增加薪酬在10亿元以内。

大手笔拿10亿元加薪
1月8日,格力电器下发全员涨薪的通知,这份编号为“珠格电字〔2019〕1号”的格力电器2019年“一号文”中显示:“经公司研究决定,自2019年元月起,根据不同岗位给予薪资调整,总增加薪酬在10亿元以内”。
记者从该文件中了解到,格力电器此次加薪的人员为2019年元月15日在职且已试用转正的员工。根据公司此前披露的2017年年报,格力电器当期领取薪酬员工总人数85222名,推算可得此次格力电器加薪幅度大约为人均每月1000元。
格力电器在该涨薪通知中还表示,随着企业的发展、进步,公司未来的薪酬体系会越来越合理、越来越规范,让做出贡献的全体员工更加有成就感,共享企业发展成果。格力电器董事长董明珠也曾表示,“公司管理层要把员工照顾好,员工才会思考如何把格力搞上去。”
格力电器官方微博给喜大普奔的格力员工点赞

图片来源:格力电器官方微博
不仅加薪还分房
事实上,格力电器全员涨薪已经不是第一次了。
2016年底,格力电器也进行过全员涨薪。当年格力电器下发通知,从2016年12月起,对入职格力电器满三个月的员工,在现有工资的基础上,每人每月加薪1000元。按照当时格力电器的7万多名的员工人数推算,格力电器一年的员工薪酬将增加8亿多元。
格力电器市场部有关负责人表示,此次全员涨薪是根据绩效和岗位定级,对每个员工做出不同程度的加薪,与2016年全员每人每月加薪1000元有所不同,但两次涨薪都面对的是普通员工而非公司领导。
除了加薪,格力电器还大方给员工分房。
在2018年5月16日格力电器的庆典上,格力电器董事长董明珠就承诺“只要是格力人,一人一套房”,她透露,珠海市政府给了格力1万套住房的用地,可以实现员工一人一套房的目标。8月,格力自费投资20亿元建设的人才公寓项目破土动工,该项目包括3000套人才公寓,预计2021年交付。
对股民大方分红
不仅对自家员工大方加薪,格力电器对股民也素来大方,公司一直以“现金奶牛”形象示人。
格力电器自1996年上市至今,仅有1997年、2006年和2017年三年没分红,多个年份分红率超过70%,最高的年份甚至达到80.65%。1996年至2016年期间,格力电器已累计现金分红19次,分红总额达417.92亿元,超过期间净利润的40%。
格力电器1996年-2016年分红及盈利情况

2018年中,格力电器又发布了2018年中期分红派息方案,以总股本60.2亿股为基数,向全体股东每10股派发现金红利6.0元(含税),合计派发现金红利总额为36.1亿元。
1月1日,格力电器公告董明珠等被提名为新一届董事候选人,董明珠连任格力电器董事长迈出“第一步”,大方涨薪,分房又分红,董明珠的连任“稳了”?1月16日,格力电器将召开股东大会进行董事会换届选举,董明珠的连任将最终见分晓。















